頭條大事 |
|
|
◎三歲童上舖跌落 隔日清晨反覆嘔吐送醫緊急開顱救回一命
新北巿新店一名年僅三歲的男童,日前在家中與姊姊玩耍時,不慎從上舖樓梯跌落,家人起初未察覺異常,直到隔日清晨餵奶時,男童出現反覆嘔吐才趕緊送醫。本院神經外科陳俊勳醫師表示,病童送醫時意識仍清楚,但已出現明顯顱壓上升的徵象,必須分秒必爭,立即進行開顱減壓手術,成功搶回孩子性命。...更多內容>>>
|
神經外科 陳俊勳醫師
|
健康鮮師 |
|
|
◎寶寶出遊怎麼吃?親餵找哺集乳室,瓶餵注意母乳保存,1歲以上的寶寶這樣吃
想帶孩子開心出遊,過程中,讓孩子「吃」得飽,絕對是必要且重要的事!當前,國內對於友善母嬰的環境規畫算是相當完整,對於親餵媽媽,提供不少的方便。如果是已經可以與大人共桌吃飯的孩子,在外食的選擇,切記把握「調味淡、禁生食、軟質地」等原則。...更多內容>>>
|
小兒科 孫麗娟醫師
|
長期照護 |
|
|
◎用心陪伴:在長照中心的美好時光
我一向不習慣提筆寫作,但這次想分享我們這幾年進出長照和日照中心,與長輩們互動的心得。因為參加了長青會,並加入了立文老師的歌唱班,在課堂上學習唱歌和跳舞,才有機會跟隨老師,一同到長照和日照中心,陪伴長輩們度過無數快樂的時光。...更多內容>>>
|

|
華陀開講 |
|
|
◎顏面神經麻痺--結合中西醫治療,恢復燦爛笑容
63歲女士某日早晨起床後喝水時,驚覺水從嘴角流出,家人發現她嘴角歪斜、右眼難以閉合,懷疑是中風,隨即帶她至耕莘醫院掛急診。經診斷是周邊型顏面神經麻痺,醫師開立消炎藥協助緩解症狀。...更多內容>>>
|
中醫科 許棠閔醫師
|
醫療品質 |
|
|
◎醫療品質面面觀-『請問我叫什麼名字』~病人辨識 我會應~
在推廣病人安全方面,依據醫策會歷年來的病安週活動主題中,在94~95年『請問我叫什麼名字』?當年是藉由一篇小故事,女兒帶著母親去住院,原先住的病床病人轉床了,護理人員對著現在住的病人說要為其測量血糖,該名病人就說好,在其陪伴的女兒帶著疑惑的心同時並開口問護理人員「我媽媽沒有糖尿病,為什麼要測血糖」?...更多內容>>>
|

|
銀髪俱樂部 |
|
|
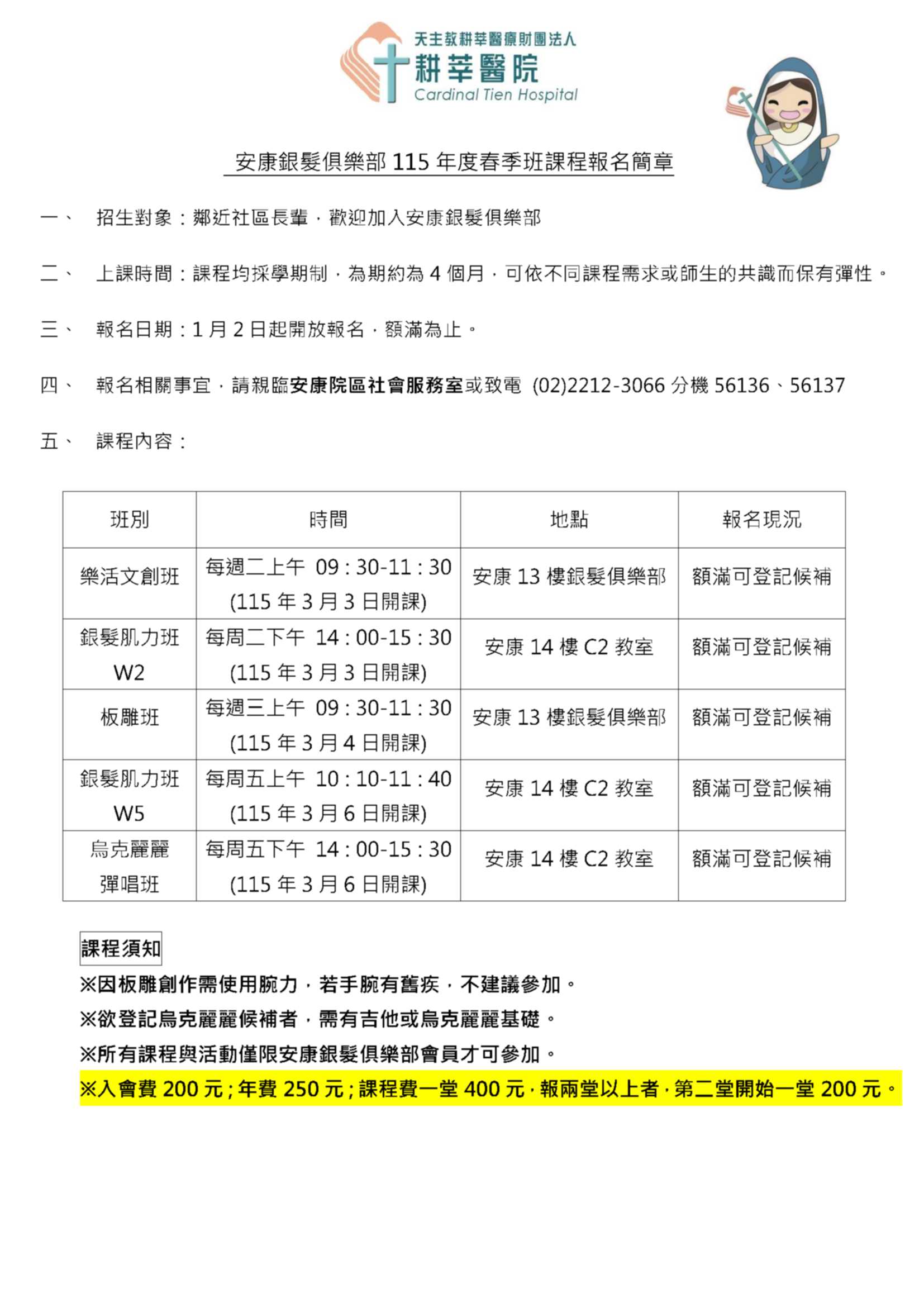
◎安康銀髮俱樂部115年度春季班課程報名
一、招生對象:鄰近社區長輩,歡迎加入安康銀髮俱樂部
二、上課時間:課程均採學期制,為期約為4個月,可依不同課程需求或師生的共識而保有彈性。
三、報名日期:1月2日起開放報名,額滿為止。
四、報名相關事宜,請親臨安康院區社會服務室或致電 (02)2212-3066分機56136、56137...更多內容>>>
|

|
|